

中新网1月24日电据“网信中国”微信公众号音问,为轨范金融信息服务数据处理行为,提高金融信息服务的数据安全水平,依据《中华东谈主民共和国采集安全法》、《中华东谈主民共和国数据安全法》、《中华东谈主民共和国个东谈主信息保护法》、《采集数据安全料理条例》、《金融信息服务料理章程》等法律法例规则和战术章程,国度互联网信息办公室会同关联部门组织草拟了《金融信息服务数据分类分级指南(征求意见稿)》,现向社会公开征求意见。公众不错通过以下阶梯和风景提议反馈意见:
2.通过信函风景将意见寄至:北京市海淀区阜成路15号国度互联网信息办公室采集数据料理局,邮编100048,并在信封上注明“金融信息服务数据分类分级指南征求意见”。
意见反馈遏抑时候为2026年2月23日。
国度互联网信息办公室
2026年1月24日
金融信息服务数据分类分级指南
(征求意见稿)
1想法依据
为轨范金融信息服务数据处理行为,提高金融信息服务数据安全水平,依据《中华东谈主民共和国采集安全法》、《中华东谈主民共和国数据安全法》、《中华东谈主民共和国个东谈主信息保护法》、《采集数据安全料理条例》、《金融信息服务料理章程》等法律法例规则和战术章程,参照国度轨范GB/T43697—2024《数据安全期间数据分类分级司法》制定本文献。
2适用范围
本文献章程了金融信息服务数据分类分级司法,适用于在中华东谈主民共和国境内从事金融信息服务的金融信息服务提供者开展数据分类分级和热切数据识别责任。
本文献不适用于触及国度神秘的数据和军事数据。
3术语与界说
3.1金融信息服务
向从事金融分析、金融交往、金融有筹算大约其他金融行为的用户提供可能影响金融商场的信息和/大约金融数据的服务。
注:引自《金融信息服务料理章程》。金融信息服务不同于通信社服务。
3.2金融信息服务数据
在开展金融信息服务过程中采集和产生的数据。
3.3金融信息服务提供者
从事金融信息服务的组织。
注:不包括国度机关和法律、法例授权的具有料理全球事务职能的组织。
3.4热切数据
特定领域、特定群体、特定区域或达到一定精度和界限的,一朝被走漏或批改、损毁,可能奏凯危害国度安全、经济启动、社会褂讪、全球健康和安全的数据。
注:仅影响组织自己或公民个体的数据一般不行为热切数据。
3.5中枢数据
对领域、群体、区域具有较高遮蔽度或达到较高精度、较大界限、一定深度的,一朝被违规使用或分享,可能奏凯影响政事安全的热切数据。
注:中枢数据主要包括关系国度安全要点领域的数据,关系国民经济命根子、热切民生、紧要全球利益的数据,经国度关联部门评估笃定为中枢数据的其他数据。
3.6敏锐一般数据
一朝被走漏或批改、损毁,对经济启动、社会褂讪、全球利益有一定影响,大约对组织自己大约公民个体形成热切影响的数据。
3.7旧例一般数据
中枢数据、热切数据、敏锐一般数据除外的其他数据。
4数据分类司法
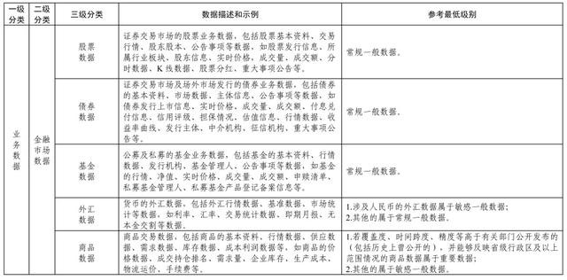
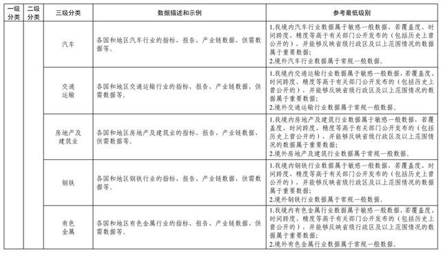
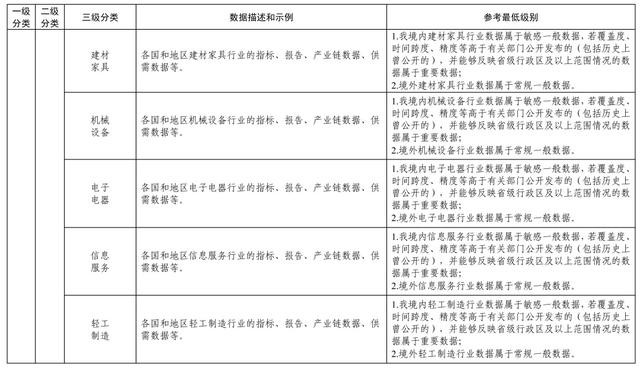
金融信息服务数据可按照业务属性进行分类。一级分类分为业务数据、用户数据和企业数据3类,进一步细分为二级分类9类、三级分类66类,详见附录A。
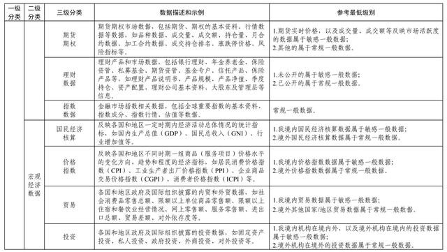
a)业务数据(一级分类),分为金融商场数据、宏不雅经济数据、行业想法数据、组织机构数据、资讯汇报数据5类(二级分类),进一步细分为股票数据、债券数据、基金数据、理财数据、外汇数据、商品数据等52类(三级分类)。
1)金融商场数据(二级分类):反应金融商场动态和金钱气象的数据,如股票、债券、基金的基本信息、行情数据、统计数据等。
2)宏不雅经济数据(二级分类):反应国度或地区经济启动气象的想法数据,如国民经济核算、价钱指数、买卖、投资、金融、财政、服务与工资等关联统计数据。
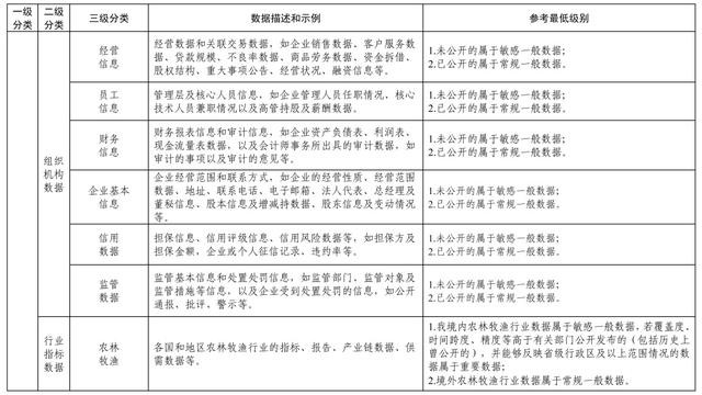
3)组织机构数据(二级分类):金融商场参与主体(如上市与发债企业、金融机构等)的基本信息和运营数据,如忖度信息、职工信息、财务信息等。
4)行业想法数据(二级分类):反应行业领域的启动状态、商场供需等的想法数据,如农林牧渔、动力行业的产业链数据、供需数据等。
5)资讯汇报数据(二级分类):与金融商场关系的新闻、磋商、资讯等信息,如行业资讯、酌量汇报、战术法例、众人不雅点等。
b)用户数据(一级分类),分为个东谈主用户数据和机构用户数据2类(二级分类)。个东谈主用户数据分为基本信息、交往数据、生物特征识别信息3类(三级分类),机构用户数据分为基本信息、交往数据2类(三级分类)。
c)企业数据(一级分类),分为忖度料理数据和系统运维数据2类(二级分类)。忖度料理数据分为财务数据、结算料理数据、东谈主力资源数据、商场营销数据、其他忖度料理数据5类(三级分类),系统运维数据分为采集竖立和信息系统的竖立数据、日记数据、安全监测数据、安全事件数据4类(三级分类)。
5数据分级司法
5.1数据分级框架
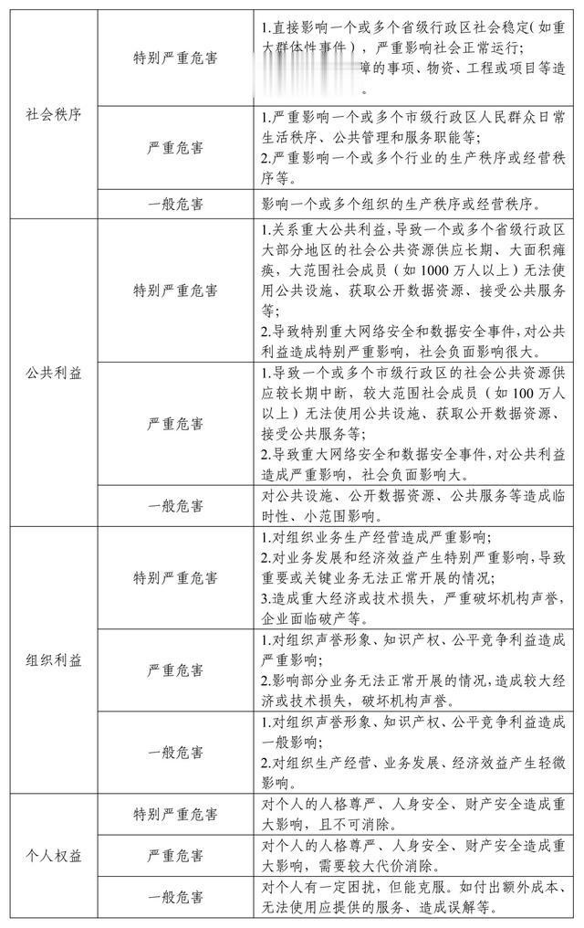
凭据金融信息服务数据在经济社会发展中的热切进度和敏锐进度,以及一朝遭到走漏、批改、损毁大约违规得到、违规使用、违规分享,牛牛游戏对国度安全、经济启动、社会规律、全球利益、组织权利、个东谈主权利形成的危害进度,将数据从高到低分为四级,永诀为中枢数据、热切数据、敏锐一般数据、旧例一般数据。
5.2分级成分
影响数据分级的成分,主要包括数据的遮蔽度、时候跨度、精度、公开状态、地域等。
a)遮蔽度:数据对领域、群体、区域等的遮蔽散布或疏密进度。如区域的遮蔽占比、群体的遮蔽占比等。
b)时候跨度:数据所属时候段。如10年的基金数据成交量、5年的国民经济数据等。
c)精度:数据的精确或准确进度,包括数值精度、空间精度、时候精度等。如某一类商品价钱周期变化数据比关联部门公征战布的更精确翔实。
d)公开状态:已公开和未公开。已公开是指数据可被公众探问、得到。未公开是指数据仅限特定范围的组织或个东谈主探问、得到,未向公众绽放。
e)地域:数据反应的是境内或境外的经济、社会等情况。
5.3影响对象
指数据濒临安全风险时,可能影响的对象,主要包括国度安全、经济启动、社会规律、全球利益、组织权利、个东谈主权利。
a)国度安全:影响国度政事、军事、经济、科技、资源等国度利益安全。
b)经济启动:影响商场经济启动规律、宏不雅经济局面、国民经济命根子、社会总供给和总需求、行业或地区经济发展等经济启动机制。
c)社会规律:影响社会纪律和全球安全、社会平淡生涯规律、民生福祉、法治和伦理谈德等社会规律。
d)全球利益:影响社会公众使用全球服务、全球方法、全球资源或影响全球健康安全等全球利益。
{jz:field.toptypename/}e)组织权利:影响组织自己或其他组织的出产运营、声誉形象、公信力、学问产权等组织权利。
f)个东谈主权利:影响当然东谈主的东谈主身权、财产权、狡饰权、个东谈主信息权利等个东谈主权利。
5.4影响进度
影响进度是指数据一朝遭到走漏、批改、损毁大约违规得到、违规使用、违规分享,可能形成的影响进度。影响进度从高到低分为荒谬严重危害、严重危害、一般危害。


5.5空洞笃定级别
在分级成分识别、影响对象和影响进度分析的基础上,空洞笃定数据级别。数据集级别可在数据项级别的基础上,按照就高从严的原则,将数据集包含数据项的最高档别行为数据集级别。此外,依据关系部门、地区数据分类分级轨范轨范识别为中枢数据或热切数据的,或已被关系部门、地区奉告大约公征战布为中枢数据或热切数据的,或关联企业机构奉告已被关系部门、地区认定为中枢数据或热切数据的,相应定为中枢数据或热切数据。

5.6级别动态更新
数据分级完成后,应按期查验复核。当数据的业务属性、热切进度和可能形成的危害进度发生变化时应实时更新,包括但不限于以下情形:
a)数据践诺发生变化,导致原定数据级别不再适用;
b)数据践诺未发生变化,但因数据时效性、数据界限、数据使用场景、数据加工处理风景等发生变化,导致原定数据级别不再适用;
c)因数据交融,导致原定数据级别不再适用;
d)因国度或关联部门要求,导致原定数据级别不再适用;
e)需要对数据级别进行更新的其他情形。
6数据分类分级经由
数据处理者可按照以下法子进行数据分类分级:
a)数据资源梳理:
1)对组织的数据资源进行全面梳理,包括数据库表、数据项、数据文献等;
2)明确数据资源基本信息、描写对象、业务属性等,形成数据资源清单。
b)数据分类:
1)凭据数据所描写的对象,笃定一级类别;
2)凭据数据所属的业务领域、数据主体等,笃定二级类别;
3)凭据数据所触及的行业条线、要津业务、料理和用途等,笃定三级类别。
c)数据分级:
通过对分级成分进行识别分析,空洞研判数据对国度安全、经济启动、社会规律、全球利益、组织权利、个东谈主权利的影响,对数据进行分级。
d)形成数据分类分级清单:
1)审核笃定数据分类分级恶果;
2)形成数据分类分级清单和热切数据目次。
e)报送热切数据目次:
按照要求的频度和形貌向欺诈部门报送热切数据目次,目次形貌详见附录B。
f)动态更新料理:
按期复核数据资源和数据分类分级情况,实时更新数据分类分级清单和热切数据目次。当中枢数据和热切数据发生紧要变化(如热切数据条件数目、存储总量等变化30%以上,或其他热切践诺发生变化),应当实时重新报送热切数据目次。
附录A金融信息服务数据分类分级示例











附录B热切数据目次报送模板
